苏超南通vs海港梯队赛场互殴!江苏足协、上海足协半夜开罚单
近日,“苏超” 南通队在和上海海港 U20 队热身赛中,上演两队多名球员互相殴打的丑陋一幕。3 月 24 日深夜,江苏足协、上海足协相约在 23 时准时发布处罚决定,两队涉事球员受到不同场次的停赛处罚,两队还分别被通报批评,并被责成进行法规政策学习和思想教育。
江苏足协发布《关于对南通队及有关人员违规违纪的处罚决定》提及:2026 年 3 月 22 日,2026 南通・上海海港青训梯队足球交流友谊赛在南通会展中心体育场举行。根据裁判员报告、比赛监督报告、视频及听证情况,比赛第 89 分钟,南通队 31 号季桑楠在无球状态下,使用头部顶撞上海海港青训梯队 6 号邝继鸿面部,裁判员出示红牌将其罚令出场。
比赛进行到第 90+3 分钟,裁判员鸣哨后,上海海港青训梯队 6 号邝继鸿推倒南通队 18 号程鑫,造成双方冲突,南通队多名球员实施暴力行为,南通队 20 号张浩楠击打上海海港青训梯队 6 号邝继鸿,南通队 18 号程鑫用拳击打 6 号邝继鸿头部,南通队 5 号薛天翼蹬踹对方球员。裁判员对南通队 20 号张浩楠和上海海港青训梯队 6 号邝继鸿出示红牌将其罚令出场。
江苏足协对 4 名南通队球员进行停赛处罚:程鑫在江苏省内正式赛事停赛 8 场,张浩楠停赛 8 场,薛天翼停赛 5 场,季桑楠停赛 3 场。江苏足协对苏超南通队予以通报批评,责令作出书面检查,对相关责任人进行严肃处理;责成南通队全体人员(队员、教练员、工作人员等)进行法规和政策学习,常态化开展赛风赛纪教育。
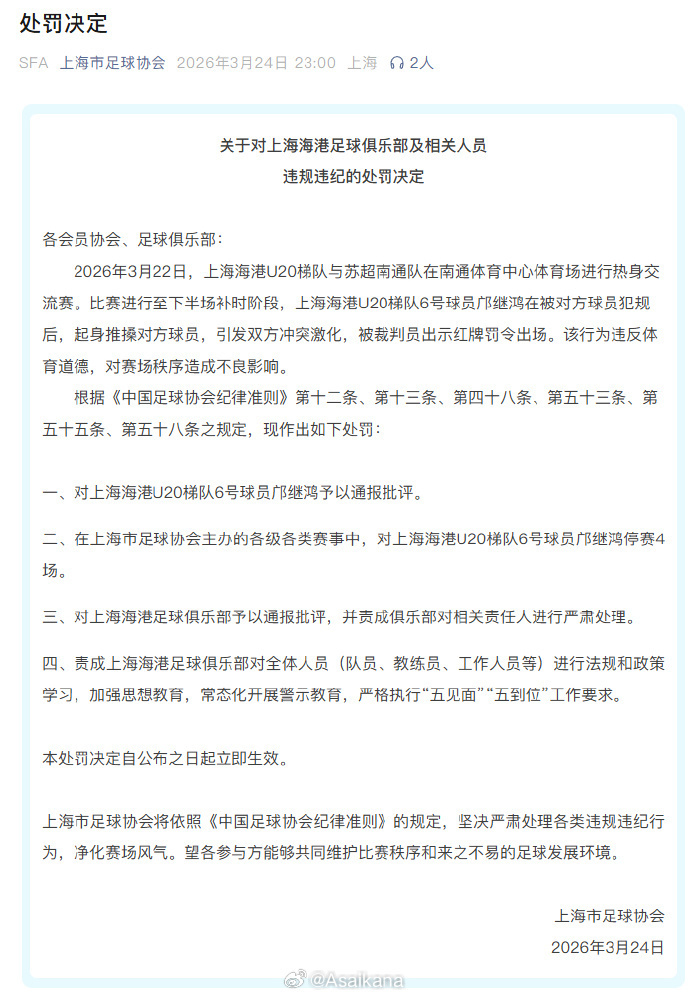
上海足协对上海海港 U21 队的处罚格式、标准乃至相关措辞,几乎完全相同:6 号邝继鸿被通报批评、上海市内赛事停赛 4 场;上海足协对上海海港俱乐部进行通报批评;责成俱乐部严肃处理相关责任人,全队开展法规政策学习、加强思想教育。
体育媒体人裴力对此评价:“铁路警察,各管一段。中国足协没亲自出面,由地方足协负责处罚。两地足协快速开出罚单,也得到不少网友肯定,‘效率很高’。当然也有网友开玩笑说,‘罚单公布都是在深夜23时,是不是有点半夜鸡叫的意思,怕引起新的舆情?’”
